
| 用人单位名称 | 保定市瑞泰砼业有限公司 | 联系人 | 王素红 | ||
| 用人单位地址 | 河北省保定市清苑区石桥乡西石桥村 | ||||
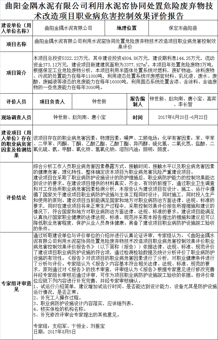
| 项目组人员 | 李雪峰、肖春娟、张伟、臧宝军、杜阳军 | ||||
| 现场调查人员 | 臧宝军 | 用人单位陪同人 | 王素红 | 时间 | 2020年3月19日 |
| 现场采样检测人员 | 李贺涛 | 用人单位陪同人 | 王素红 | 时间 | 2020年3月31日-2020年4月2日 |

| 用人单位名称 | 保定市瑞泰砼业有限公司 | 联系人 | 王素红 | ||
| 用人单位地址 | 河北省保定市清苑区石桥乡西石桥村 | ||||
| 项目组人员 | 李雪峰、肖春娟、张伟、臧宝军、杜阳军 | ||||
| 现场调查人员 | 臧宝军 | 用人单位陪同人 | 王素红 | 时间 | 2020年3月19日 |
| 现场采样检测人员 | 李贺涛 | 用人单位陪同人 | 王素红 | 时间 | 2020年3月31日-2020年4月2日 |
电话:0312-6783309
邮编:071000
邮箱:bdkeh@sina.com
网址:http://www.htentai.com
地址:保定市北二环5699号大学科技园1-B-502

扫描进入手机站